TL;DR: Register here for the webinar on May 7th. Join Marc Duiker and Whit Waldo for a live webinar on building reliable agentic applications in .NET. […]
We’re back with a fresh PowerToys release! This month introduces Power Display for controlling your monitors from the system tray, Grab And Move for quickly moving […]
We’re back with a fresh PowerToys release – PowerToys 0.98! This month introduces the new Command Palette Dock, along with a refreshed Keyboard Manager experience and […]
What happens when the agent itself becomes the threat? Not because of a prompt injection (ASI01) or tool misuse (ASI02), but because the Claude model produces […]
Your health data agent says: “Your sleep quality improved 23% this month compared to last month.” You adjust your bedtime routine, change your medication timing, or […]
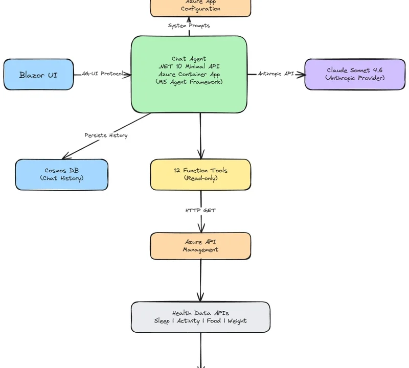
Your AI agent depends on a chain of services. In my side project (Biotrackr), the chain looks like this: Claude API for reasoning, APIM for routing, […]
Biotrackr is a single-agent system. One agent, twelve tools, one identity. That is an architectural choice that eliminates an entire vulnerability class Insecure Inter-Agent Communication (ASI07). […]
Every time your AI agent saves a conversation, you’re creating a potential attack vector. ASI06 (Memory and Context Poisoning) asks a deceptively simple question: “can previous […]
Your AI Agent’s security is only as strong as its weakest dependency. Whatever packages you are using within your agents, you’re trusting that those packages that […]